企业信息 Information

公司名称:内蒙古蓝佰信息科技有限公司

法人代表:张铎

注册地址:内蒙古自治区包头市昆都仑区黄河小区30-14

所属行业:软件和信息技术服务业

更多行业:其他信息技术服务业,软件和信息技术服务业,信息传输、软件和信息技术服务业

广州Java工程师培训与软件设计开发机构推荐

产品列表

软件测试行业的细分方向与职业发展路径

更新时间:2026-04-15 23:23:40

掌握SDSoc 开启Zynq应用开发的“高速通道”

更新时间:2026-04-15 21:09:10

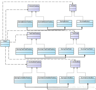
软件工程中的总体设计与软件设计与开发

更新时间:2026-04-15 04:04:59

公司简介 COMPANY

经营范围:许可经营项目:无 一般经营项目:软件设计与开发;网站设计与开发及产品销售;网络技术支持、服务、培训

公司简介: -

联系我们 Contact

电话:1559876**

地址:内蒙古自治区包头市昆都仑区黄河小区30-14

友情链接: 汽车销售,汽车代理 环保项目开发 广告设计 计算机网络科技领域内的技术开发 金属成形机床制造 为餐饮企业提供管理服务 信息咨询服务 日用百货销售 图书出租 企业管理及咨询 包装装潢印刷品印刷 钟表销售 网络技术服务 食品生产经营 装饰材料·地板 制冷配件 蔬菜 汽车内饰件 日用百货 搅拌车配件 五金产品零售 乳化油 水果 技术开发 网络技术服务 济南家庭装修 物业管理 烟草 建筑材料 计算机系统集成服务 健康咨询 福州福兴妇产医院 食品互联网销售 河南广告设计 电子商务服务 玩具销售 图文设计制作 上海技术服务 企业形象策划 网络技术服务 广告设计 机械电气设备销售 轴承及轴承零部件 信息系统集成服务 手机维修服务 商务服务 信息咨询服务 软件技术交流 防盗门窗 文艺创作与表演 集成电路设计 新娘跟妆 网络技术服务 结构补强 大数据服务 雁荡山茶苑 信息系统集成服务 安全咨询服务 生物科技 企业管理咨询 摄像及制作服务 气动执行器 房屋建筑 服饰 实验小学 环保科技 钢板 上海舞今信息科技有限公司 河北蓝畅信息科技有限公司 重庆易票通科技有限公司 宁德市蕉城区蕉北苏毅广告设计服务部 东莞市思远教育培训有限公司 东莞市圣安消防环保科技有限公司 黑龙江企戊网络科技有限公司 南宁仿傅扭商贸有限公司 轻舟已过万重山(上海)科技贸易有限公司 北京赖馨火科技有限公司 北京伊思顿商贸公司 上海淞竟科技有限公司 上海逞刚网络科技有限公司 青州市远景矿泉水有限公司 宁夏巨阙科技有限公司 上海同创优客数据科技有限公司 四川优粒信息科技有限公司 北京捷云信息技术有限公司 温州顺驰机动车部件有限公司 重庆冠鑫贝科技有限公司 厦门微讯信息科技有限公司 无锡市新时代办公设备技术有限公司 上海木炎电气有限公司 北京乘风网络科技有限公司 北京万棕科技有限公司 汇凯建设(深圳)有限公司南京分公司 苏州辉亿博建筑装饰工程有限公司 芜湖汇德网络科技有限公司 上海莹洳科技有限公司 扬州崇宏管道疏通工程有限公司 上海峰麟榕商贸有限公司 泉州厦都贸易有限公司 北京一只船教育科技 深圳市花蕾电子商务有限公司 丹阳市电炉厂有限公司 北京憨鸭宴居餐饮管理有限公司 文登区云商珠宝店 北京吉锐达科技有限公司 天气预报 黑龙江辰村网络科技有限公司
Top